关于毕业生档案,你必须知道的事
又是一年毕业季,即将离开校园的高校毕业生朋友们,在开启人生新旅程前,关于档案的这些事,你知道吗?
01
毕业生档案有哪些作用?
毕业生档案在校时称为学生档案,毕业后被称为人事档案。档案中有您的高中学籍材料、高考招生报名登记表、高校入学登记表、成绩单、毕业生登记表以及加入党团类材料。它是个人政治面貌、学习经历和工作经历的记录,也是人事管理和服务的依据。在公务员和事业单位工作人员招考录用、入党入伍政审、入职背景调查、职称评审等方面都能发挥重要作用。
02
大学毕业后,档案去哪儿了?
高校毕业生离校时,由高校根据其就业去向转递档案。
其中,到机关、国有企事业单位就业或定向招生就业的,转递至就业单位或定向单位;
到非公单位就业、灵活就业及自主创业的,转递至就业创业地或户籍地公共就业和人才服务机构;
暂未就业的,根据本人意愿转递至户籍地公共就业和人才服务机构,或按规定在高校保留两年。
03
什么样的机构可存放毕业生档案?
县级以上(含县级)人民政府设立的公共就业和人才服务机构,以及经省级人力资源社会保障行政部门授权的单位,可保管在非公单位就业、灵活就业、自主创业及离校未就业的高校毕业生档案。
在机关、国有企事业单位就业的毕业生,档案由本单位管理。
04
在我市非公单位就业、灵活就业及自主
创业的的毕业生,档案应该放在哪里?
①个人委托存档的,按照本人意愿,依就业创业所在地或户籍所在地就近委托我市各级公共就业和人才服务机构管理(联系方式见附件)。
②用人单位集体委托存档的,原则上由用人单位工商营业执照或组织机构代码登记的同级档案管理服务机构负责。
③非武汉市户籍的,也可转回户籍地公共就业和人才服务机构管理。
④在我市新城区就业创业的,委托该区公共就业和人才服务机构管理。
05
离校未就业毕业生,档案应该放在哪里?
离校未就业毕业生,可按规定将档案在高校保留两年。也可根据本人意愿,由高校通过机要通信、邮政特快专递或专人送取等方式转递至户籍所在地公共就业和人才服务机构。
06
毕业生可以自行保管档案吗?
不可以。根据档案管理相关规定,严禁个人保管本人或他人档案。同时,档案转递有规定的方式和渠道,严禁个人自带档案。
07
毕业生档案存放收取费用吗?
不收取。根据相关规定,自2015年1月1日起,取消收取人事关系及档案保管费、查阅费、证明费、档案转递费等名目的费用。各级公共就业和人才服务机构应提供免费的流动人员人事档案基本公共服务。
08
如何查询档案是否在公共就业和
人才服务机构托管?
可以通过以下平台查询:
09
毕业后需要到人才服务中心报到吗?
不需要。2023年起,不再发放《全国普通高等学校本专科毕业生就业报到证》和《全国毕业研究生就业报到证》,取消就业报到证补办、改派手续,不再将就业报到证作为办理高校毕业生招聘录用、落户、档案接收转递等手续的必需材料。
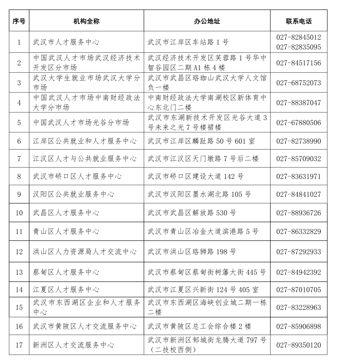
附
武汉市公共就业和人才服务机构联系方式

附件:
扫一扫在手机打开当前页
依申请公开
友情链接:各黄色影片
网站链接